Coronavirus in Deutschland

Hier kann man seine Meinungen zum Forum und andere Neuigkeiten mitteilen

Re: Coronavirus in Deutschland

Beitragvon McMurdo » Mo 11. Mai 2020, 05:29

ZQUANTUM hat geschrieben:Nun was ist eine "gut funktionierende Wirtschaft"?
Sicher ist das was vor Cov-2 die Welt beherrschte, in keinster Weise das was einer gut funktionierenden Wirtschaft entspricht.
Die Natur am Rande ausgelöscht zu werden..... Krieg Kriege Kriege .... Raubtierkapitalismus.... alles rein auf Ausbeutung und Raubbau, rigerose Vernichtung von Resourcen basierend.
Diesen Wahnsinn Wirtschaft zu nenen, der die Menschheit nachweislich an den Rand des Abgrunds führt, ist meiner Meinung unmöglich.
ZQ

Naja, sicherlich sind da Punkte dabei über die man sprechen muss und die geändert gehören. Kriege allerdings erachte ich nicht als Folge der Wirtschaftsform an sich, denn Kriege gab es immer und überall, egal wie die Menschen sich organisierten uund sind eher eine Folge der begrenzten Ressourcen.
Daa wir nicht nachhaltig wirtschaften ist auch korrekt aber auch da bewegt sich ja langsam etwas, wenn auch wohl zu langsam um die Auswirkungen auf unser Klima zu minimieren.
Tatsache ist aber auch das es noch niemals vorher in der Geschichte so vielen Menschen so gut ging, Angefangen von einigermaßen Wohlstand und Bildung bis hin zur erhöhten Lebenswahrscheinlichkeit. Das das nicht überall und für alle gilt ist leider auch wahr.
McMurdo
 

Re: Coronavirus in Deutschland

Beitragvon Lagrange » Mo 11. Mai 2020, 06:38

McMurdo hat geschrieben:...
Tatsache ist aber auch das es noch niemals vorher in der Geschichte so vielen Menschen so gut ging

Woher weißt du das? Alle sagen, früher war es viel besser.
Lagrange
 
Beiträge: 17794
Registriert: Mi 11. Feb 2009, 23:13

Re: Coronavirus in Deutschland

Beitragvon McMurdo » Mo 11. Mai 2020, 06:47

Lagrange hat geschrieben:Tatsache ist aber auch das es noch niemals vorher in der Geschichte so vielen Menschen so gut ging

Woher weißt du das? Alle sagen, früher war es viel besser.[/quote]
Also hatte früher 3 Fernsehprogramme in schwarz weiß und ein Telefon mit Wählscheibe, da finde ich das heute schon um einiges besser. Du nicht? :D
McMurdo
 

Re: Coronavirus in Deutschland

Beitragvon Lagrange » Mo 11. Mai 2020, 07:46

McMurdo hat geschrieben:
Lagrange hat geschrieben:
Tatsache ist aber auch das es noch niemals vorher in der Geschichte so vielen Menschen so gut ging

Woher weißt du das? Alle sagen, früher war es viel besser.

Also hatte früher 3 Fernsehprogramme in schwarz weiß ..., da finde ich das heute schon um einiges besser. Du nicht? :D

Nein. So viele Programme braucht niemand. Wir brauchen mehr Qualität.
Lagrange
 
Beiträge: 17794
Registriert: Mi 11. Feb 2009, 23:13

Re: Coronavirus in Deutschland

Beitragvon ZQUANTUM » Mo 11. Mai 2020, 08:15

Moin

McMurdo schrieb:
" dann auch schon wieder zu viel braune VT ist.

Die feine Art mit Argumenten umzugehen ist das nicht! Mein Lieber.
Ich meld mich noch.
ZQ
ZQUANTUM
 
Beiträge: 1558
Registriert: Di 7. Jan 2020, 11:52

Re: Coronavirus in Deutschland

Beitragvon Lagrange » Mo 11. Mai 2020, 08:21

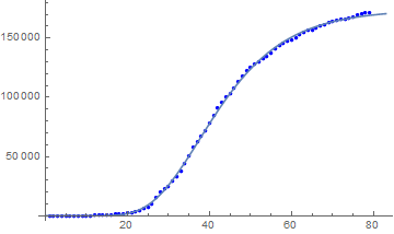
Die sog. Gompertz-Kurve zeigt wie sich eine Epidemie ausbreitet.

Für Deutschland erhält man aus den Daten die Gesamtzahl der Infizierten N=175.000.
Das wäre nur dann der Fall wenn sich alle an die strengsten Ausgangsbeschränkungen
halten würden, was man in Deutschland nicht erwarten kann.
Man sieht schon jetzt, dass die Zahl der Infizierten stetig steigt.
Die Lockerung wird diesen Trend weiter beschleunigen.
Dateianhänge
DG.png
DG.png (6.83 KiB) 3017-mal betrachtet
Lagrange
 
Beiträge: 17794
Registriert: Mi 11. Feb 2009, 23:13

Re: Coronavirus in Deutschland

Beitragvon Lagrange » Mo 11. Mai 2020, 08:39

McMurdo hat geschrieben:... Die Schweden sind halt meiner Meinung nach liberaler und freier in ihrer Art und Weise zu leben. Und das ist auch ihr gutes Recht.
...

Ja klar, inzwischen ist es in Schweden gefährlicher als in Afghanistan. :lol:

Tatsächlich reissen seit Wochen die negativen Schlagzeilen nicht ab, gerade Malmö, Kopenhagens Nachbar auf der anderen Seite des Öresunds, figuriert darin immer wieder mit erschütternden Ereignissen. Ende August erschütterte der Tod einer jungen Frau, die am helllichten Tag mit ihrem Kleinkind im Arm niedergeschossen wurde, ganz Schweden. Anfang November wurden bei einer Pizzeria in Malmö zwei Fünfzehnjährige mit Schusswaffen angegriffen; nur einer überlebte schwerverletzt.

https://www.nzz.ch/international/schwed ... ld.1521184


Sehr liberal! :evil: :evil: :evil:
Lagrange
 
Beiträge: 17794
Registriert: Mi 11. Feb 2009, 23:13

Coronavirus in Österreich

Beitragvon Lagrange » Mo 11. Mai 2020, 10:26

Gesamtzahl der jemals positiv getesteten in Österreich, heute 11.05.20 (mit Gompertz-Fit)
Dateianhänge
ag.png
ag.png (6.52 KiB) 2993-mal betrachtet
Lagrange
 
Beiträge: 17794
Registriert: Mi 11. Feb 2009, 23:13

Re: Coronavirus in Deutschland

Beitragvon McMurdo » Mo 11. Mai 2020, 18:31

Lagrange hat geschrieben:Nein. So viele Programme braucht niemand. Wir brauchen mehr Qualität.

Du meinst die Qualität der 3 Programme damals war besser als beim heutigen Angebot? Wie kommst darauf? Heute gibt's quasi zu jedem Bereich des Lebens entsprechende Programme in guter Qualität, von Discovery Channel über Arte und ZDF Info, plus diverse Streaming Dienste wo du dir nach eigenem Geschmack deine Filme aussuchen kannst. Du kannst die Qualität also quasi selbst bestimmen. Ich denke das ist schon ein riesen Fortschritt.
Du kannst dir sogar den ganzen Tag RT News reinziehen oder KenFM. Das hat zwar nichts mit Qualität zu tun aber wem gefällt. War früher auch nicht möglich.
McMurdo
 

Re: Coronavirus in Deutschland

Beitragvon McMurdo » Mo 11. Mai 2020, 18:37

ZQUANTUM hat geschrieben:Die feine Art mit Argumenten umzugehen ist das nicht! Mein Lieber.
Ich meld mich noch.
ZQ

Das war ja auch kein Argument von dir sondern bloß eine Behauptung. Und da bin ich eben der Meinung das diese jeglicher Grundlage entbehrt und eher im braunen Milieu zuhause ist.
McMurdo
 

VorherigeNächste

Zurück zu Allgemeines

Wer ist online?

Mitglieder in diesem Forum: bumbumpeng und 10 Gäste