Janś Weltformel

Hier werden andere Standardmodelle der Physik kritisiert oder verteidigt

Re: Janś Weltformel

Beitragvon Jan » Fr 28. Apr 2017, 10:13

@ Yukterez

Dein Versuch mir in die Parade zu fahren.

Natürlich kann man versuchen alles mit einer Beschreibungsmethode zu beschreiben.

Aber der reale Vorgang ist nunmal elektromagnetisch. Es wird wird kinetische Energie in Ladungstrennung umgewandelt.

Die Natur funktioniert nicht als Beschreibungsmethode oder als Theorie.

Die Natur, die alles selbst erschaffen hat und alles selbst erschafft hat nur dieses primitive Werkzeug zur Verfügung.

Und die Lorentzkraft funktioniert immer, überall und seit ewig.
Jan
 
Beiträge: 4766
Registriert: Do 27. Mär 2014, 21:55

Re: Janś Weltformel

Beitragvon Jan » So 30. Apr 2017, 10:14

Mittlerweile 135 PDF-Seiten

Zur Einsicht von Dropbox http://www.dropbox.com/s/felv1wxcarcioi ... l.pdf?dl=0

Auch Wahrheit präzise definiert. Denn eine Theorie von Allem wäre ohne das Kapitel Wahrheit unvollständig.
Dateianhänge
weltformel-titelbild2.png
weltformel-titelbild2.png (67.32 KiB) 5494-mal betrachtet
Jan
 
Beiträge: 4766
Registriert: Do 27. Mär 2014, 21:55

Re: Janś Weltformel

Beitragvon Jan » Mi 3. Mai 2017, 22:55

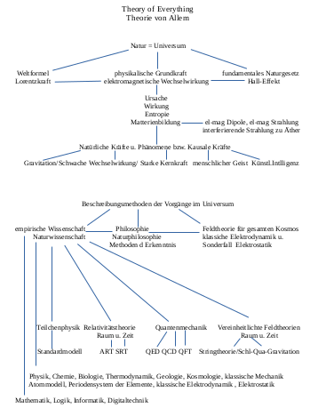
korrigierte Version
Dateianhänge
ToE-Ordnung.png
ToE-Ordnung.png (37.58 KiB) 5296-mal betrachtet
Jan
 
Beiträge: 4766
Registriert: Do 27. Mär 2014, 21:55

Re: Janś Weltformel

Beitragvon Jan » So 7. Mai 2017, 17:19

Die aktualisierte Version der Skizze zur Theorie von Allem

Alle Begründungen dazu in der PDF-Datei Zur Einsicht von Dropbox http://www.dropbox.com/s/felv1wxcarcioi ... l.pdf?dl=0

Bild: https://plus.google.com/photos/photo/11 ... ?icm=false
Dateianhänge
ToE-Ordnung.png
ToE-Ordnung.png (39.29 KiB) 5285-mal betrachtet
Jan
 
Beiträge: 4766
Registriert: Do 27. Mär 2014, 21:55

Re: Janś Weltformel

Beitragvon Jan » Di 9. Mai 2017, 17:58

Wer hätte das gedacht. Die Unvollständigkeitssätze von Gödel sind auf die Weltformel nicht anwendbar. Und sind widerlegbar. :idea:
Jan
 
Beiträge: 4766
Registriert: Do 27. Mär 2014, 21:55

Re: Janś Weltformel

Beitragvon Jan » Do 11. Mai 2017, 20:44

Everyone is able to create his own Theory of Everything according to the rules of the nature. These rules are based on electromagnetism.

You do not have to wait for the result of the mainstream science or waiting of the publication from Stephen Hawking.
Jan
 
Beiträge: 4766
Registriert: Do 27. Mär 2014, 21:55

Re: Janś Weltformel

Beitragvon Jan » Do 18. Mai 2017, 18:48

Die Weltformel als Geistesblitz aus dem 100sten Jahr der Allgemeinen Relativitätstheorie. Was für ein Zufall. Oder Schicksal. Vom 18.08.2015.
Jan
 
Beiträge: 4766
Registriert: Do 27. Mär 2014, 21:55

Re: Janś Weltformel

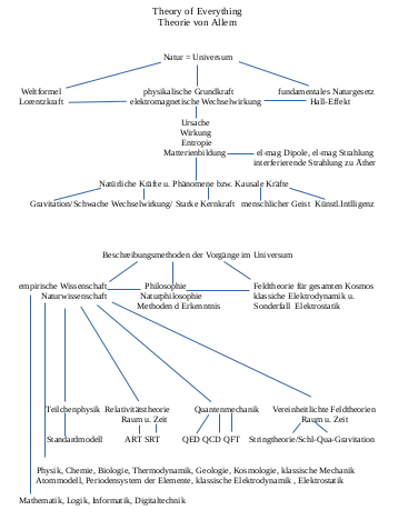
Beitragvon Jan » Sa 20. Mai 2017, 12:05

Interessante Kommentare zur Skizze in anderen Foren

https://plus.google.com/photos/photo/11 ... ?icm=false

- "Die intelligenteste Skizze, die ich je auf xxx-Forum gesehen habe"

- "Wer diese Skizze gemacht hat kann ich behaupten, dass er sich sehr gutes Überblick geschaffen hat. Hab Screenshot davon gemacht"
Dateianhänge
ToE-Ordnung.png
ToE-Ordnung.png (39.29 KiB) 5317-mal betrachtet
Jan
 
Beiträge: 4766
Registriert: Do 27. Mär 2014, 21:55

Re: Janś Weltformel

Beitragvon Jan » So 21. Mai 2017, 00:54

Dateianhänge
ToE-Ordnung.png
ToE-Ordnung.png (61.87 KiB) 5242-mal betrachtet
Jan
 
Beiträge: 4766
Registriert: Do 27. Mär 2014, 21:55

Re: Janś Weltformel

Beitragvon Jan » Mo 22. Mai 2017, 14:40

Und noch eine Erweiterung.

Die Theory of Everything als Produkt des menschlichen Geistes. Ein konsistenter Kreislauf.

https://plus.google.com/photos/photo/11 ... ?icm=false
Dateianhänge
ToE-Ordnung3.png
ToE-Ordnung3.png (70.65 KiB) 5228-mal betrachtet
Jan
 
Beiträge: 4766
Registriert: Do 27. Mär 2014, 21:55

VorherigeNächste

Zurück zu Andere Theorien

Wer ist online?

Mitglieder in diesem Forum: 0 Mitglieder und 4 Gäste

cron