Janś Weltformel

Hier werden andere Standardmodelle der Physik kritisiert oder verteidigt

Re: Janś Weltformel

Beitragvon Jan » Sa 9. Dez 2017, 15:33

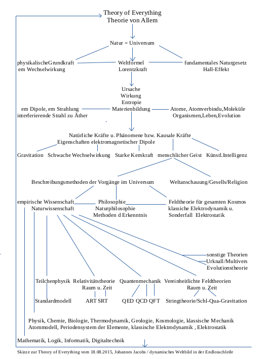
Die einzige Möglichkeit alle Theorien konsistent zu vereinigen und Konsenz zu erreichen ist, alle Theorien als Produkt des menschlichen Geistes zu erkennen. Jede Theorie ist eine gleichberechtigte Beschreibungsmethode für die Vorgänge im Universum. Davon kann man die Physik unterscheiden, nach der die Natur funktioniert.
Dateianhänge
ToE-Schema11-1.png
ToE-Schema11-1.png (73.6 KiB) 4627-mal betrachtet
Jan
 
Beiträge: 4766
Registriert: Do 27. Mär 2014, 21:55

Re: Janś Weltformel

Beitragvon Nicht von Bedeutung » Sa 9. Dez 2017, 15:54

Jan hat geschrieben:Die einzige Möglichkeit alle Theorien konsistent zu vereinigen und Konsenz zu erreichen ist, alle Theorien als Produkt des menschlichen Geistes zu erkennen. Jede Theorie ist eine gleichberechtigte Beschreibungsmethode für die Vorgänge im Universum. Davon kann man die Physik unterscheiden, nach der die Natur funktioniert.
Dein Konzept kann nicht die Lösung für Alles sein, denn das Problem "Konsenz" ist ein Anderes. Man kann vllt. Zutaten für ein gutes Mahl wild zusammenmixen, aber bei Theorien funktioniert das nun mal nicht.

Wo ist eigentlich die engliche Entsprechung deines letzten Beitrags auf Dissident Science geblieben?
Nicht von Bedeutung
 

Re: Janś Weltformel

Beitragvon Jan » Mi 27. Dez 2017, 12:47

Die aktualisierte Skizze zur Theory of Everything bzw. dem dynamischen Weltbild in der Endlosschleife

Neuerungen sind die Erwähnung der Urknalltheorie und Multiversum.
Und die Gravitation, schwache Wechselwirkung und Starke Kernkraft funktionieren nach der physikalischen Grundkraft der EM-WW, das sollte aus der Skizze hervorgehen.
Und sind diese 3 natürlichen Kräfte lediglich Eigenschaften eines elektromagnetischen Dipols. :idea: :!:
Dateianhänge
ToE-Schema14.png
ToE-Schema14.png (74.55 KiB) 4470-mal betrachtet
Jan
 
Beiträge: 4766
Registriert: Do 27. Mär 2014, 21:55

Re: Janś Weltformel

Beitragvon Jan » Fr 29. Dez 2017, 18:42

Die Natur selbst kennte keine Zeit, sondern nur Ursache, Wirkung, Entropie und den energetischen Ist-Zustand.
Eine Zustimmung kann Konsequenzen für das physikalische Weltbild haben.
https://www.facebook.com/Die-Weltformel ... tab_button
Dateianhänge
DRG0Ek_UEAAPI2w420.jpg
DRG0Ek_UEAAPI2w420.jpg (34.36 KiB) 4302-mal betrachtet
Jan
 
Beiträge: 4766
Registriert: Do 27. Mär 2014, 21:55

Re: Janś Weltformel

Beitragvon Jan » Mi 3. Jan 2018, 00:09

Die Weltformel und das fundamentale Naturgesetz

http://slideplayer.org/slide/13847753/
Dateianhänge
sp-320.png
sp-320.png (19.74 KiB) 4266-mal betrachtet
Jan
 
Beiträge: 4766
Registriert: Do 27. Mär 2014, 21:55

Re: Janś Weltformel

Beitragvon Jan » Fr 5. Jan 2018, 17:42

Einsteins Suche nach der Weltformel ist an der wissenschaftlichen Methode gescheitert

Was hält die Welt im Innersten zusammen. Was ist die Urkraft im Universum. http://slideplayer.org/slide/13847753/
Dateianhänge
sp-320.png
sp-320.png (19.74 KiB) 4174-mal betrachtet
Jan
 
Beiträge: 4766
Registriert: Do 27. Mär 2014, 21:55

Re: Janś Weltformel

Beitragvon Jan » Sa 6. Jan 2018, 15:54

What holds the world together at its core? What is the primal force in the universe?
http://slideplayer.org/slide/13847753/

https://www.facebook.com/Theory-of-Ever ... 940194767/
Dateianhänge
sp-320.png
sp-320.png (19.74 KiB) 4170-mal betrachtet
Jan
 
Beiträge: 4766
Registriert: Do 27. Mär 2014, 21:55

Re: Janś Weltformel

Beitragvon Nicht von Bedeutung » Sa 6. Jan 2018, 18:04

Drei mal hintereinander die selbe Slideshow, die nicht mal vollständig ist? Wann kommt denn die Übersetzung in Swahili? :mrgreen:
Nicht von Bedeutung
 

Re: Janś Weltformel

Beitragvon Jan » Sa 6. Jan 2018, 21:58

What holds the world together at its core? What is the primal force in the universe?
http://slideplayer.org/slide/13847753/

https://www.facebook.com/Theory-of-Ever ... 940194767/
Dateianhänge
sp-320.png
sp-320.png (19.74 KiB) 4280-mal betrachtet
Jan
 
Beiträge: 4766
Registriert: Do 27. Mär 2014, 21:55

Re: Janś Weltformel

Beitragvon Jan » Mi 10. Jan 2018, 12:46

Alles muß man selber machen.
Die Wissenschaft ist noch nicht mal in der Lage den Äther vernünftig zu erklären.
https://www.facebook.com/Die-Weltformel ... 938263199/
Dateianhänge
abstma.png
abstma.png (81.48 KiB) 4197-mal betrachtet
ther1.png
ther1.png (47.34 KiB) 4211-mal betrachtet
ae-fb2.png
ae-fb2.png (75.48 KiB) 4230-mal betrachtet
Jan
 
Beiträge: 4766
Registriert: Do 27. Mär 2014, 21:55

VorherigeNächste

Zurück zu Andere Theorien

Wer ist online?

Mitglieder in diesem Forum: 0 Mitglieder und 11 Gäste