Highway hat geschrieben:Bitte sehr, gerne geschehen, denn du scheinst die Konsequenz daraus nicht zu verstehen und deshalb kann man es für dich nicht oft genug wiederholen.
*G*
Highway hat geschrieben:Die Menge der Myonen A_0 und t/Tau bestimmt nicht nur die Menge der Zerfälle die man in in einem Zeitintervall messen kann, sondern auch, in welchem Abstand von der mittleren Zerfallszeit man noch welche nachweisen kann.
Genaugenommen bestimmten A_0 und Tau die Wahrscheinlichkeit in einem Zeitintervall eine bestimmte Mengezerfälle zu messen. Aber ok, so grob richtig.
Highway hat geschrieben:Und da nicht sicher ist, wie die Ausgangsmenge ist, oder ist das sichergestellt, kann man auch nichts darüber aussagen ob die Myonen den Erdboden erreichen.
Da Muonen in dem Detektor, der ja auf der Erde steht, ankommen, bin ich sicher, dass welche auf den Erdboden erreichen.
Highway hat geschrieben:
legt nahe, dass es sich um eine Funktion handelt, bei der sich der Funktionswert mit zunehmender Zeit asymptotisch der X-Achse nähert. Ein größerer Ausgangswert auf der Y-Achse (A_0) bedeutet somit eine vertikale Verschiebung des Graphen nach oben. Somit wird mehr Zeit benötigt um die X-Achse zu erreichen. Das bedeutet aber länger Lebendauer der Myonen.
1) Die Lebensdauer der Muonen ist nicht die Nullstelle dieser Funktion. Die Funktion hat auch keine Nullstelle.
2) Größeres A_0 verschiebt den Graphen auch nicht nach oben. Größeres A_0 bedeutet größerer Ausgangswert, aber auch steilerer Abfall. Das macht sowohl mathematisch (die Steigung der Funktion ist ja proportinonal zu A_0) alsauch anschaulich (mehr Teilchen, also auch mehr Zerfälle, also eine stärkere Änderung der Teilchenzahl) Sinn.
Highway hat geschrieben:Mit anderen Worten: Je höher die Ausgangsmenge, desto länger die Lebensdauer der Myonen. Gelle!
Nein.
Highway hat geschrieben:So und jetzt mal belegbare Zahlen auf den Tisch, du möchtest doch nicht als Komiker da stehen - oder?
Ich kann dir die Messung schlecht vorführen, deshalb machen wir jetzt ein Computerexperiment.
- Code: Alles auswählen
#include <stdio.h>
#include <stdlib.h>
#include "mtwist.h"
double const tau = 100.0;
double const p = 1.0/100.0; // p = 1/tau
double const width = 10.0;
int const tmax = 100000;
mt_state mtstate;
double *decay( int n);
int *bin( int n, double *decays);
int main( int argc, char **argv)
{
int i, n, len;
double *decays;
int *hist;
n = atoi( argv[ 1]);
len = (int) ( tmax/width) + 1;
mts_seed( &mtstate);
decays = decay( n);
hist = bin( n, decays);
for ( i=0; i<len; i++)
{
printf( "%f\t%i\n", i*width, hist[ i]);
}
free( hist);
free( decays);
exit( EXIT_SUCCESS);
}
double *decay( int n)
{
int i, t;
double tmp;
double *decays = calloc( n, sizeof( double));
for ( i=0; i<n; i++)
{
decays[ i] = tmax;
}
for ( i=0; i<n; i++)
{
for ( t=0; t<tmax; t++)
{
if ( mts_ldrand( &mtstate) <= p)
{
decays[ i] = t;
break;
}
}
}
return decays;
}
int *bin( int n, double *decays)
{
int i;
int len = (int) ( tmax/width) + 1;
int *hist = calloc( len, sizeof( int));
for ( i=0; i<n; i++)
{
hist[ (int) ( decays[ i]/width)]++;
}
return hist;
}
Das ist ein C Programm um den Zerfall von Teilchen zu simulieren. Um es laufen zu lassen braucht man noch diese
Mersenne Twister Implementation. Das Programm basiert auch derselben Annahmen, wie die Formel A(t)=A0*exp(-t/tau), nämlich, dass die Zerfallswahrscheinlichkeit eines Teilchens konstant ist (wird hier p genannt). Die gesamt Zahl der Zerfälle wird im Code n genannt und wird als Parameter übergeben.
Das ganze ist nicht in "echten" Einheiten implementiert, wen das stört, der Code darf gerne verwendet werden. Das ändert aber am Verlauf der Kurven nix.
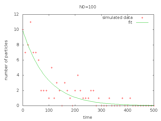
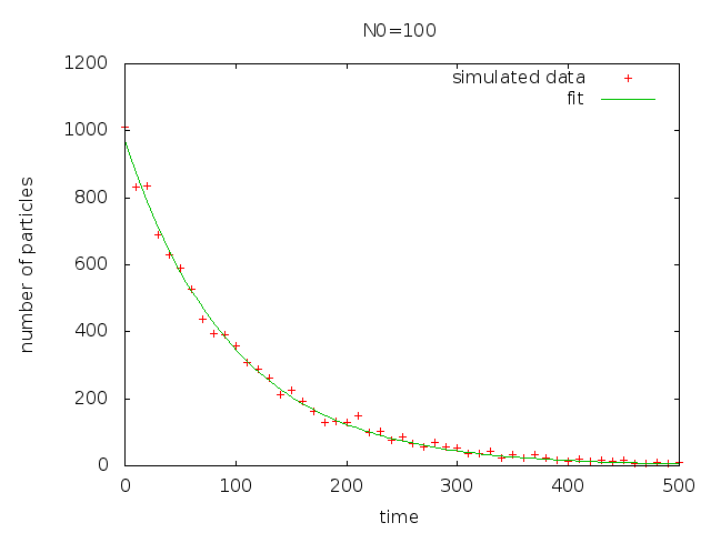
Ich hab das Programm ein paar Mal laufen lassen und jeweils A(t)=A0*exp(-t/tau) gegen die Daten gefittet um tau zu bestimmen.

- n100.png (4.75 KiB) 7673-mal betrachtet
Final set of parameters Asymptotic Standard Error
======================= ==========================
n0 = 9.9199 +/- 0.7327 (7.386%)
tau = 91.0597 +/- 10.05 (11.03%)

- n10000.png (5.47 KiB) 7631-mal betrachtet
Final set of parameters Asymptotic Standard Error
======================= ==========================
n0 = 972.014 +/- 9.34 (0.9609%)
tau = 96.896 +/- 1.387 (1.431%)

- n1000000.png (5.47 KiB) 7640-mal betrachtet
Final set of parameters Asymptotic Standard Error
======================= ==========================
n0 = 95612.4 +/- 82.64 (0.08643%)
tau = 99.4917 +/- 0.128 (0.1286%)
Man sieht, dass tau gleich bleibt (innerhalb der Schwankungsbreite). Der Fehler nimmer aber mit der Anzahl von gemessen Zerfällen ab.
EDIT: Mir fällt grade auf, dass die Titel der Plots nicht richtig sind. Die sollten N=100, N=10000, N=1000000 heißen, also 100, 10000 und 1000000 Zerfälle...